resistance.1
| BFS Level | Deadlock States | Accepting States | Edges | Back Level Edge |
 |
 |
 |
 |
 |
| in-degree | out-degree | Back Level Edge Length |
 |
 |
 |
resistance.1.prop4
| BFS Level | Deadlock States | Accepting States | Edges | Back Level Edge |
 |
 |
 |
 |
 |
| in-degree | out-degree | Back Level Edge Length |
 |
 |
 |
resistance.2
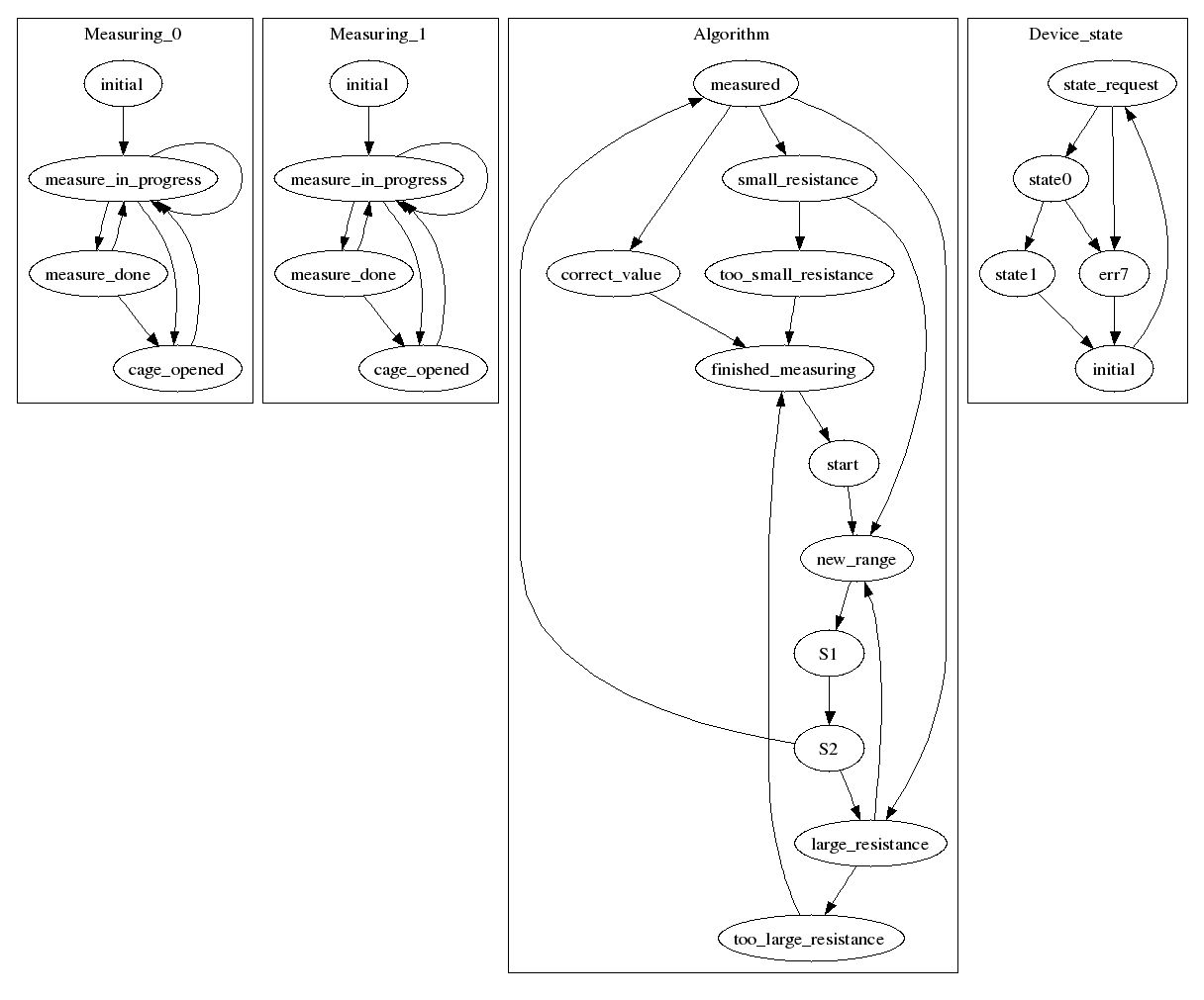
| Process Automaton |
 |
resistance.2
| BFS Level | Deadlock States | Accepting States | Edges | Back Level Edge |
 |
 |
 |
 |
 |
| in-degree | out-degree | Back Level Edge Length |
 |
 |
 |
resistance.2.prop4
| BFS Level | Deadlock States | Accepting States | Edges | Back Level Edge |
 |
 |
 |
 |
 |
| in-degree | out-degree | Back Level Edge Length |
 |
 |
 |